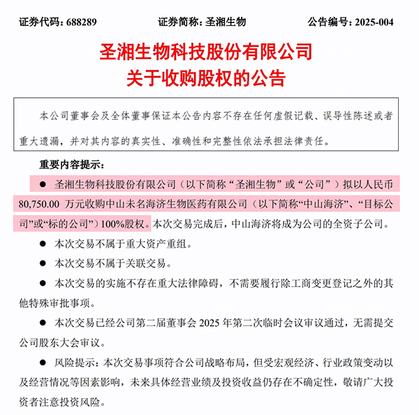
股票代码688289

EN

导航栏

新闻检索

阿里前CEO卫哲加盟,BB贝博艾弗森生物四大战略方向赋能

2025-01-22 10:19

阿里巴巴前CEO卫哲当选董事,拟收购中山海济深化“诊疗一体”布局……新年伊始,BB贝博艾弗森生物在以AI为创新突破点、“打造覆盖全产业链生态的平台型企业”的道路上加速奔跑。  


微信图片_20250122105158.jpg


1月20日上午,BB贝博艾弗森生物召开2025年第一次临时股东大会,经公司董事长兼总经理戴立忠先生提名,董事会提名委员会资格审查通过,会议一致同意选举卫哲先生担任公司董事。


稍早些时候,1月11日,BB贝博艾弗森生物还公告称,拟斥资8.075亿元收购中山未名海济生物医药有限公司(简称“中山海济”)100%股权。


这笔收购将利用上市公司在体外诊断领域、中山海济在生长激素领域的业务优势,促进BB贝博艾弗森生物“诊疗一体”综合战略布局,提升公司盈利能力。


阿里前CEO卫哲加盟,生态赋能大有可为


此番正式加入BB贝博艾弗森生物的卫哲,曾任阿里巴巴CEO、东方证券投行部总经理等要职,被《亚洲金融》杂志选为“中国最顶尖的首席执行官”之一,有三十余年创投与企业管理经验。


从阿里巴巴离职后,卫哲创立了知名投资基金嘉御资本,管理资产总额超170亿元。嘉御资本专注于独角兽企业孵化,安克创新、泡泡玛特、京东物流、思摩尔国际、锅圈食汇等一众耳熟能详的品牌背后均有其身影。


微信图片_20250122105214.jpg


以“生命科技普惠者”为愿景、积极谋求“打造覆盖全产业链生态的平台型企业”的BB贝博艾弗森生物,与创投资源、渠道、经验俱丰的资本市场大咖相结合,给了投资者与市场极大的想象空间。


其实,BB贝博艾弗森生物和卫哲“碰撞”出来的火花,或许不会停留在市场想象层面。


会议中,BB贝博艾弗森生物相关负责人明确表示:“此次是战略合作,不是简单的董事选举”,卫哲在人工智能、新消费、前沿科技等领域,具有的深厚投资管理经验、丰富行业资源链接及多产业生态端深度布局,将有助于上市公司平台化、国际化战略加速落地。


以AI为创新突破点,四大战略方向赋能

微信图片_20250122105207.jpg


在卫哲看来,嘉御资本与BB贝博艾弗森生物,在应用全场景化、国际化、普适化、以AI为突破点的创新驱动化,四大战略方向上趋同,探索空间广阔:

第一,“严肃医疗正在走向消费级应用,技术投入要更严肃,且要走向消费的模式,渠道、场景要丰富,应用不受地方的限制,哪怕是存量经济下,消费者愿意为自己健康花钱的可能反而变得更多了。”


第二,“在(国内)医保整体节流的大环境下,必须出海,坚定不移地走出去,这也是使一个民族的技术、民族品牌全球化很好的出路。”


第三,“我们看到,中国的基层下沉市场有大量没被满足的医疗需求,也和BB贝博艾弗森(生物)看到的方向是一致的。”


第四,“如何做到前三阶段,除了模式创新外,还需要技术力,最大的技术突破在人工智能AI的分析、基于算法模型的突破,会对新产品研发起到革命性作用,也带来很多设备的智能化,包括我们在做的IVD系统和检测设备的智能化,这些事实使得进入消费级场景和基层下沉市场变得有可能。”


事实上,基于AI推动技术研发、加速消费场景拓展与模式创新,在BB贝博艾弗森生物近年来着力开拓之下, 已走入现实。


会上BB贝博艾弗森公布了多项底层技术更新,通过底层技术的革新,发布了全新的“无感”设备平台去支撑医院、社区、居家场景的业务进一步扩展。


在最近的流感季,BB贝博艾弗森生物与京东健康、福州儿童医院等合作打造了3小时病原核酸诊断网,通过“三端合一”的方式,即“医院为中心,社区为平台,居家为抓手”,大大缩短呼吸道疾病患者从发现症状到治疗的周期,以及排队时间,同时早期的精准诊断可把握病毒治疗“48小时黄金时间”。


基于四大战略方向的一致性和前期沉淀,卫哲对双方未来多层次生态赋能的可能显得信心十足:“我们这次来是奔着共同的业务合作,在(以上)这些领域,希望和BB贝博艾弗森生物共同实现新的飞跃。”


拟收购中山海济,实现“诊疗一体”战略布局


1月11日,BB贝博艾弗森生物发布消息称,拟收购斥资8.075亿元收购中山海济100%股权。


微信图片_20250122105147.jpg


        作为分子诊断龙头企业,BB贝博艾弗森生物正战略布局精准医疗,通过现有在儿科感染领域的优势,深化儿科诊疗一体化发展,打造“儿童矮小症”专病品牌效应,致力于为患儿提供更加优质、高效的从筛查、诊断到治疗的全方位诊疗服务。

        此次拟收购生长激素企业中山海济,有望助推BB贝博艾弗森生物在儿科领域纵深发展,充分发挥协同效应,实现“诊疗一体”的综合战略布局。

        据悉,BB贝博艾弗森生物已覆盖全国各省市地区超6000家二级及以上医疗机构的客户,尤其在儿科、儿保科方面的专家基础、学术基础、业务基础都有很好的沉淀,建立了从国家级到省级再到地市级县级医院的销售网络。

        中山海济经过多年市场耕耘,在广东、福建等地建立起儿科、儿保科的多层次、覆盖面广泛的客户体系,销售客户主要为基层社区卫生中心、基层卫生院、诊所和门诊部。

        本次交易完成后,双方可实现专家体系共享与销售网络互补,加强各等级医院渗透,最终形成在全国范围内的健全销售网络,即诊疗领域的“全渠道”覆盖,更好地促进上市公司未来发展。


        此外,这笔收购将立竿见影地增厚BB贝博艾弗森生物业绩。

        1月13日,BB贝博艾弗森生物发布的补充公告显示,2024年1—11月,中山海济营业收入约4.08亿元,净利润约1.05亿元。

        股权出让方作出业绩承诺:中山海济2025年度、2026年度经审计的净利润(按扣除非经常性损益前后的净利润孰低原则确定),将分别不低于1.4亿元、1.8亿元。

        如当年完成情况超过承诺净利润70%的,将进行估值调整,以原估值8.075亿元为基础,本次交易整体估值增加,估值调整的增加额累计不得超过3.925亿元,以激励业务中山海济保持稳步发展,发挥协同效应,降低收购风险。

        积极发力产业并购,打造平台型企业

        其实,卫哲加盟、收购中山海济,无不映证着BB贝博艾弗森生物“打造覆盖全产业链生态的平台型企业”的雄心。


        自2020年上市以来,BB贝博艾弗森生物提出平台化建设的重点中长期战略。


        在2024年的半年度报告中,BB贝博艾弗森生物进一步明确战略实施路径:“持续通过自主研发、战略合作、产业并购等多种方式,加大全产业链上下游的延伸与建设力度,围绕生命科技领域关键底层技术、关键核心模块、关键原材料等重点赛道,不断开发、整合与突破,逐步打造覆盖全产业链生态的平台型企业。”


        近年来,BB贝博艾弗森生物积极发力多赛道、多领域,持续寻找、投资业内具备技术领先优势的先进企业,积极推动公司向生命科技平台型企业发展。涉及的国内外企业包括真迈生物、安赛诊断、美国First Light、英国QuantuMDx、加拿大Sepset等等。


        与此同时,公司在呼吸道、妇幼、血源、测序等多个关键领域的技术、产品及市场布局取得长足发展,逐步走入放量增长阶段。


        2024年前三季度,BB贝博艾弗森生物实现营业收入10.33亿元,同比大增63.24%,扣非净利润1.51亿元,同比大增637.21%。